是谁在小吃摊老板秘方下疯狂做笔记?
让一个打工人瞬间暴起的四个字是什么?
年终绩效。
是的,一年一度专属于打工人的折磨已经开始了。
年终汇报、年终总结、年终述职、明年规划,以“年终”打头的各种乱七八糟的工作流程简直让人疲惫又烦躁。
甚至都感觉自己快对微信提示音PTSD了。
光是这样我还能再撑一下。
谁曾想,今天听同事说,自家楼下那个整日卖煎饼果子的老王前段时间喜提一套120平的新房,目前已经基本实现财富自由。
虽然不知道这是摆摊成了有钱人买了新房的励志故事,还是有钱人闲得无聊才去摆摊给人的错觉,但这也丝毫不影响我投去羡慕的眼神。
你在写字楼里努力搬砖月薪三千,摆摊摊的大爷已经靠着小小的煎饼月入过万了。
虽然这是一个老生常谈的段子,但还是让我的心里成功咯噔了一下。
要不换行业吧,就从摆摊卖煎饼果子开始?
自从有了这个想法,感觉整个世界都开始颠倒了。
路过街边摊的时候,想的再也不是“它们有多好吃”,而是“干这个一个月到底能赚多少钱?”
就连吃饭的时候还在计算摆个摊到底需要多少成本。
更奇葩的是,不知道从什么时候开始,就连大数据都摸清了我的喜好,开始狂推各种摆摊教学视频。
知道新手摊煎饼怎样控制火候吗?
得等到煎饼鏊子升温到160°左右才行;
(图片来源抖音@腾宝乐煎饼果子)
知道怎样转竹蜻蜓才能保证面糊摊的均匀吗?
得把竹蜻蜓放到面糊中间,从中间缓慢摊开,在第三圈的时候摊到鏊子边边,但绝不能超过鏊子;
(图片来源@腾宝乐煎饼果子)
尤其是折叠的时候,手一定要摁住,千万不能松开,松开煎饼果子就合不上了。
毕竟煎饼烫手,钱不烫手。
花了130个字来向你们描述做煎饼果子的注意点,相信你们一定明白我看的有多认真了。
甚至原视频的点赞量都超过78万,受欢迎程度可见一斑。
评论里还有一堆人赞扬博主的无私传授,精细程度堪比大学生就业指导。
怎么回事,你们这些大学生怎么天天学习这个呢?
你们的目光要放长远,怎么能将未来规划放在这种地方呢?
这种摆摊教学让我们打工仔看看就够了。
毕竟,街边个体户,才是职场打工仔最后的归宿啊。(不是)
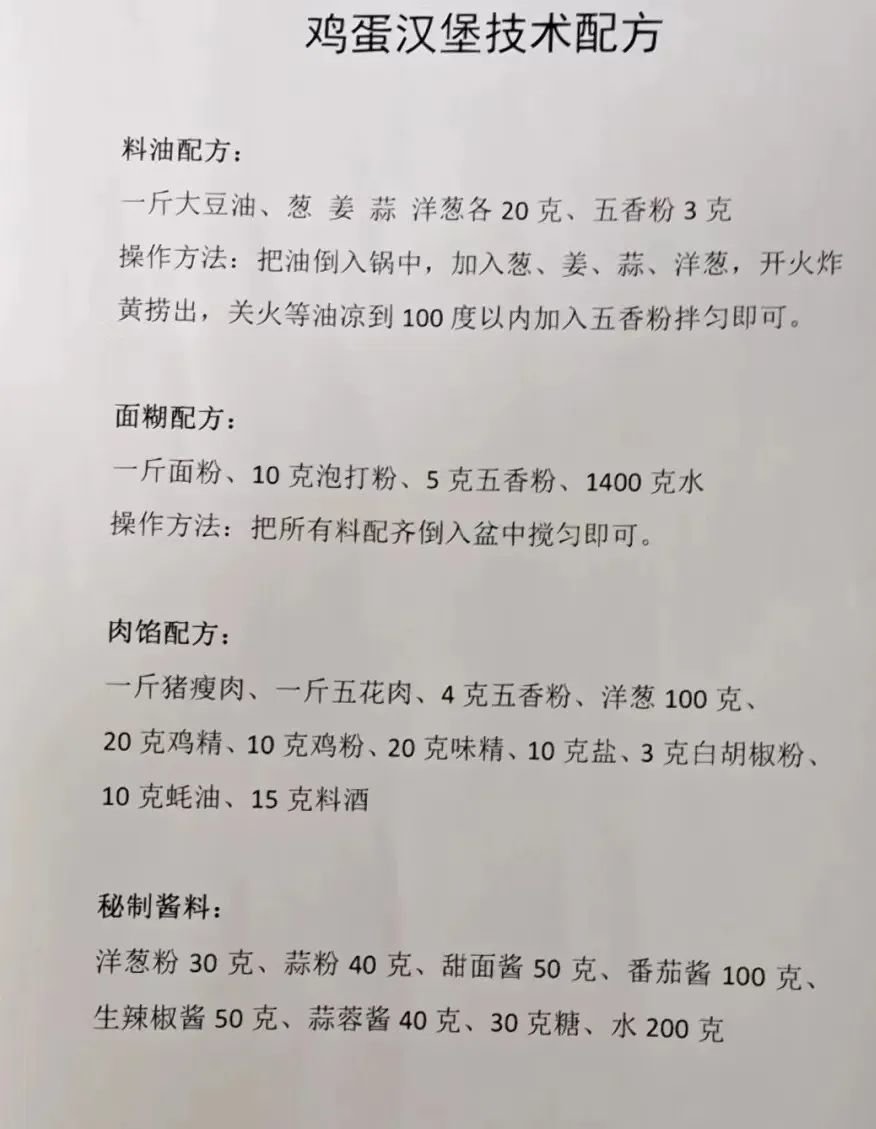
甚至还有网友@食为天美食技术分享贴心的附上了各色街边小吃的配方合集。
什么鸡蛋汉堡啊;
糖葫芦啊;
炸串啊;
甚至还有卤煮和鸡蛋灌饼。
这不妥妥的摆摊秘籍吗?
有人把街边小吃秘籍整理了一下发到微博,转眼就收获了1万多转发:
很好,几万人默默记下街边小吃秘籍,从此再也不担心没有工作可干了。
秘籍到手,在学会这位炒饭师傅“千里脚”的功夫,
(图片来自@张离谱Dreams)
咱就是说,先别好高骛远,就脚踏实地的来,先从公司楼下开始,再逐渐扩展到地铁口、校门口。
一个摊赚不到钱就开两个,两个赚不到就开三个,反正总有一个能赚到钱。
感觉自己制霸街区指日可待了呢。
甚至可以学一下最近年轻人开辟的新业务。
比如热红酒啊,各种甜点啊,手工辣条啊,
总之,三百六十行,行行都比上班行。
反正被优化了也是在地铁口卖鸡蛋灌饼(揪点事先准备好的面团)(拿起擀面杖)(把面团搞成长方形面饼)(加热平底铁锅)(放上面饼开始煎烤)(鼓起大泡后戳开一个洞)(灌入打散的鸡蛋)(撒熟芝麻)(擦汗)(涂各种酱料)(卷上生菜、鱿鱼、咸菜、淀粉肠)(顺便要顾客电话号码)(自信吹口哨)(徒手卷起来)(徒手给顾客)(自己真棒)(顾客嫌弃不正宗)(被顾客打一顿)
诶呀,一想到自己未来有个退路,整个人顿时轻松多啦。
不过,别看我说的这么轻松,现实中摆摊可是个辛苦活。
天不亮就得开始备菜,在寒冷的晨冬中一边抵御冷风一边手不能停的做着香喷喷的小吃;晚上还得辛苦忙碌直到凌晨,睡不了几个小时,第二天又是周而复始。
谁能做到天不亮就起床呢?我是有点悬。
算了,今晚就买个炸串尝尝,先做做市场调研,再开始创业大计。
什么?你问我为什么不利用自己的车后备箱?
笑死,我像是有车的人吗?






































