如此谄媚领导?一央企发文要求全体员工学习、熟读、背诵董事长“金句”
近日,中国人民保险集团股份有限公司旗下的人保寿险公司,发布了一份《关于开展“学习罗董金句,激扬奋进力量”学习活动的通知》的内部文件。
该《通知》要求公司总、省、地市、县支各级机构全体干部员工,“学习、熟读、并背诵董事长在首季峰启动会上传达的金句集锦。”
该《通知》还称,总公司各部门主要负责人、各级机构一把手要充分发挥示范带动作用,以上率下,结合工作实际、学习体会等,带头讲金句、用金句,通过集中学习、个人自学、背诵打卡等多种方式,确保全体内勤人员将金句内容牢记于心、付诸于行,深刻领悟理解其内涵,结合工作实际落实到具体行动上。做到张嘴能讲,低头能干,行动有目标、有指引、有方向。
公开资料显示,中国人民人寿保险股份有限公司,是经国务院同意,中国保险监督管理委员会批准,由中国人民保险集团公司(简称中国人保)为主发起成立的全国性寿险公司。
前述《通知》提到的“罗董”,则是中国人民保险集团股份有限公司党委书记、董事长。
看到这样的《通知》,笔者感到十分不解:
到底是什么样的“金句”,值得下属全体员工学习、熟读甚至背诵?
通过如此声势浩大的“金句”学习活动,要求全工将董事长的“金句”牢记于心,做到张口就来,也难免令笔者这样的外行产生“谄媚领导”的遐想。
带着这些疑问,笔者检索了人保寿险公司官方公众号“中国人保寿险”,找到了一些相关的内容。
2022年12月2日,该公众号发布了一则《首季峰启动会上,罗熹董事长这些金句值得收藏!》文章称,“直达人心,催人奋进 董事长金句来了!”
看到这里,的确让人产生了一种按捺不住的学习冲动。接着往下翻读,文章页摘取了这位央企董事长在2023年首季峰启动会致辞中的一些话语,做成一张张类似精美PPT的图片:
罗董事长说:
“让寿险更加贴近人民生活”
“为客户守护美好生活”
“经济社会越困难,保险价值越重要 ”
“聚焦客户、融入民生、提高效率、提升价值”
……
说实话,笔者不懂,这些算不算“金句”?
即便有些是涉及保险服务理念,但能够上升到“金句”的规格,来让全员熟读、背诵吗?费这力气,让全员多读一读诗书经典是不是更好?
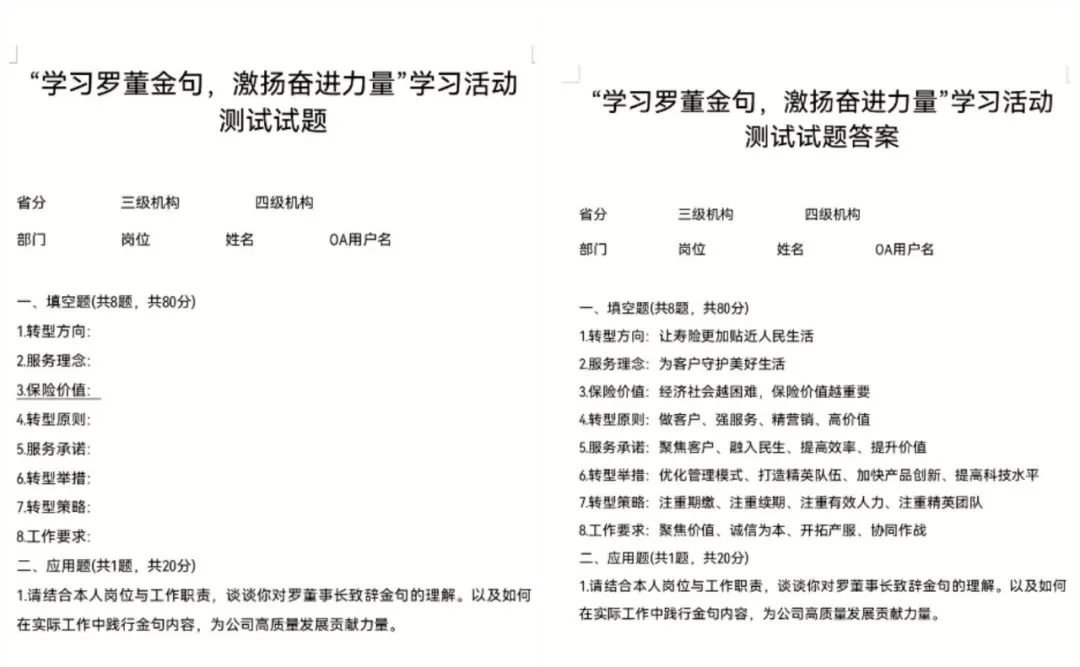
今年1月29日,“中国人保寿险”公众号又费心“敲黑板”,推送了《以考促学,一套题带你牢记“首季峰”金句》文章称,罗董在“首季峰”启动会上的金句,你领悟掌握了吗?一起来测一测吧!
下面是多道填空题,均是罗董事长致辞“金句”。
机关有机关的作风,企业有企业的文化。这本是一件好事。毕竟,优良的作风和优秀的文化,都是宝贵的精神财富,通过代代相传,不断指引我们迈向新的征程。
可笔者读完“罗董金句”,为何没有那种“直达人心,催人奋进”的感觉?难道是,隔行如隔山,保险人读了才有此感受?
国企领导在重大场合的讲话、报告内容,是不是管理层乃至全员整体意志的体现?后期有必要如此推崇领导个人吗?这是领导想“统一思想”、“增强凝聚力”,还是下属想大肆溜须拍马?
有句老话叫,“不要看一人说了什么,要看他做了什么。”这背后是对务实求真精神的弘扬。与其列举“罗董金句”,不如摆出“罗董作为”。
公开资料显示,罗熹长期在我国金融领域工作,是一位高级经济师,也发表过许多关于金融的学术论文。
笔者的理解,我们最该学习“领导带头干”的精神,而非熟背“领导台上讲”的话语。若硬要背些东西,那就背一背行业规范和服务用语吧。





















