李铁被查由湖北官宣 此中有深意
11月26日,湖北省纪委监委网站公布了中国国家男子足球队原主教练李铁涉嫌严重违法接受监察调查的消息。
消息称,李铁目前正接受中央纪委国家监委驻国家体育总局纪检监察组和湖北省监委监察调查。
湖北省纪委监委网站通报截图
联合调查很有深意
曾出版过《国家监察法学》的武汉大学法学院教授江国华指出,李铁涉嫌严重违法,接受中央纪委国家监委驻国家体育总局纪检监察组和湖北省监委监察调查,涉及监察管辖问题。
根据《中华人民共和国监察法实施条例》的规定,监察机关开展监督、调查、处置,按照管理权限与属地管辖相结合的原则,实行分级负责制。
对工作单位在地方、管理权限在主管部门的公职人员涉嫌职务违法和职务犯罪的管辖问题,《中华人民共和国监察法实施条例》予以明确:此类一般由驻在主管部门、有管辖权的监察机构、监察专员管辖;经协商,监察机构、监察专员可以按规定移交公职人员工作单位所在地的地方监察委员会调查,或者与地方监察委员会联合调查。地方监察委员会在工作中发现上述公职人员有关问题线索,应当向驻在主管部门、有管辖权的监察机构、监察专员通报,并协商确定管辖。
“李铁属于我国监察法第十五条第四项中所规定的在公办的体育等单位中从事管理的人员。”江国华指出,李铁涉嫌严重违法问题,由中央纪委国家监委驻国家体育总局纪检监察组和湖北省监委监察调查,符合《中华人民共和国监察法实施条例》中关于“由驻在主管部门、有管辖权的监察机构、监察专员与地方监察委员会联合调查”的有关规定。
江国华认为,这种联合调查的情形,意味着“李铁涉嫌严重违法问题或与其在湖北工作有关”,或者“李铁涉嫌严重违法问题的线索是由湖北的监察机关发现”。
欠薪或是冰山一角
李铁被查的消息,甫一公布,湖北足球圈的很多人就联想到了李铁与武汉卓尔职业足球俱乐部有限公司(以下简称“武汉卓尔”)的恩恩怨怨。
2017年11月16日,武汉卓尔官方宣布俱乐部总经理兼体育总监李铁正式担任球队主教练职位。
2020年1月2日下午,中国足球协会正式任命李铁为中国国家男子足球队主教练。
2020年1月3日,湖北省体育局向武汉卓尔职业足球俱乐部和李铁本人致贺信。信中,湖北省体育局向李铁被任命为国家队主教练和武汉卓尔4名运动员入选国家队表示祝贺,并对李铁带领武汉卓尔队2018年重返中超赛场、2019年勇夺中超联赛第六名的成绩表示感谢。
湖北省体育局2020年1月3日致李铁的贺信
此后,坊间关于李铁向武汉卓尔讨欠薪的传闻闹得沸沸扬扬。
武汉卓尔职业足球俱乐部有限公司(现更名为武汉长江足球俱乐部有限公司)是卓尔控股有限公司所属卓尔文旅集团有限公司设立的全资子公司。
2022年11月3日,2022湖北省民营企业100强榜单出炉,卓尔控股有限公司凭借2021年营收总额1280.37亿元排名第一。
11月23日,中国足球协会公布关于对部分职业足球俱乐部未能依规落实欠薪还款进行处罚的通知(足球字〔2022〕492号),对包括武汉长江足球俱乐部在内的8个俱乐部各扣除2022赛季联赛积分6分。
欠薪背后的纠纷可能不止一起。
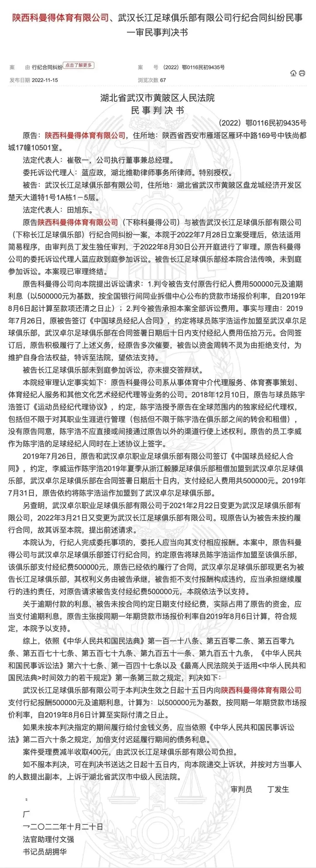
2022年10月20日,武汉市黄陂区人民法院就陕西科曼得体育有限公司诉武汉长江足球俱乐部有限公司行纪合同纠纷一案作出判决。
陕西科曼得体育有限公司、武汉长江足球俱乐部有限公司行纪合同纠纷民事一审民事判决书。
判决书载明:2019年7月26日,陕西科曼得体育有限公司和武汉卓尔职业足球俱乐部有限公司签订《中国球员经纪人合同》,约定,李威运作陈宇浩2019年夏季从浙江毅滕足球俱乐部租借加盟到武汉卓尔足球俱乐部,武汉卓尔足球俱乐部在合同签署日期后十日内,支付经纪人费用共50万元。2019年7月31日,原告依约将陈宇浩运作加盟到了武汉卓尔足球俱乐部。
法院认为,武汉长江足球俱乐部有限公司拒不支付报酬构成违约,应当承担继续履行的违约责任。
陕西科曼得体育有限公司系从事体育中介代理服务、体育赛事策划、体育经纪人服务和其他文化艺术经纪代理等业务的公司。
此前有足球行业媒体报道,李铁与科曼得经纪公司来往密切。
或已波及武汉足球行业
公开资料显示,武汉长江足球俱乐部有限公司还投资设立了武汉卓尔足球小镇产业有限公司、武汉卓体农业旅游有限公司等全资子公司,同时在中国足球协会控股的中超联赛有限责任公司投资,占比4%。
李铁被查的消息公布后,有传闻称武汉长江足球俱乐部有限公司的法定代表人田旭东已被带走调查。
公开资料显示,田旭东同时担任卓尔控股有限公司旗下卓尔文旅集团有限公司、卓尔智城集团有限公司、湖北卓尔天龙医疗纺织科技有限公司等公司法定代表人。
针对田旭东是否已被带走调查、是否向有关方面举报过李铁的违法问题、与李铁之间的欠薪是否属实等问题,《法治日报》记者联系了卓尔控股有限公司有关方面,得到答复是不予回应和置评。
目前,卓尔控股有限公司官方网站还提供武汉卓尔职业足球俱乐部的官方logo免费下载。
相关法条:
《中华人民共和国监察法》
第十五条 监察机关对下列公职人员和有关人员进行监察:
(一)中国共产党机关、人民代表大会及其常务委员会机关、人民政府、监察委员会、人民法院、人民检察院、中国人民政治协商会议各级委员会机关、民主党派机关和工商业联合会机关的公务员,以及参照《中华人民共和国公务员法》管理的人员;
(二)法律、法规授权或者受国家机关依法委托管理公共事务的组织中从事公务的人员;
(三)国有企业管理人员;
(四)公办的教育、科研、文化、医疗卫生、体育等单位中从事管理的人员;
(五)基层群众性自治组织中从事管理的人员;
(六)其他依法履行公职的人员。
《中华人民共和国监察法实施条例》
第四十九条 工作单位在地方、管理权限在主管部门的公职人员涉嫌职务违法和职务犯罪,一般由驻在主管部门、有管辖权的监察机构、监察专员管辖;经协商,监察机构、监察专员可以按规定移交公职人员工作单位所在地的地方监察委员会调查,或者与地方监察委员会联合调查。地方监察委员会在工作中发现上述公职人员有关问题线索,应当向驻在主管部门、有管辖权的监察机构、监察专员通报,并协商确定管辖。
前款规定单位的其他公职人员涉嫌职务违法和职务犯罪,可以由地方监察委员会管辖;驻在主管部门的监察机构、监察专员自行立案调查的,应当及时通报地方监察委员会。
地方监察委员会调查前两款规定案件,应当将立案、留置、移送审查起诉、撤销案件等重要情况向驻在主管部门的监察机构、监察专员通报。
作者|法治日报全媒体记者 刘志月


















