湖南健康码上线“蓝码”引争议 官方:政策将实行至12月底
新黄河记者:李震
近日,湖南健康码上线“蓝码”引发社会关注,随着相关话题的不断发酵,该举措引起一定争议,有网友质疑其“码上加码”。新黄河记者求证当地相关部门获悉,外省入(返)湘人员自抵湘之日起5天内,将被赋蓝码,若想“解码”,需抵湘后前三天及第五天进行核酸检测且结果为阴性。有工作人员告诉记者,该政策暂定实行至2022年12月31日。
值得一提的是,国家卫健委曾召开会议,明确表示不得擅自扩大健康码应用范围,不得“码上加码”。对于网友质疑,25日新黄河记者多次致电湖南省疾控中心,截至发稿前暂未与其取得联系。
湖南一位网友健康码显示为“蓝码”
“蓝码”上线引争议
何谓蓝码?根据湖南网友提供的图片显示,除颜色外,蓝码与普通绿码形态一样。被赋“蓝码”的图片显示,蓝色二维码下有“限制聚集”的标识:“根据省疫情防控政策,您当前属于日常健康监测状态,请严格遵守不聚餐、不聚会、不出入公共场所等规定。”
根据湖南疾控官方微信号发布的相关解读,因目前国内疫情防控形势较为严峻,湖南省多地发生入(返)湘人员没有落实落地核检措施引起疫情传播的情况,为了更科学精准地做好疫情防控工作,湖南省健康码已上线蓝码。
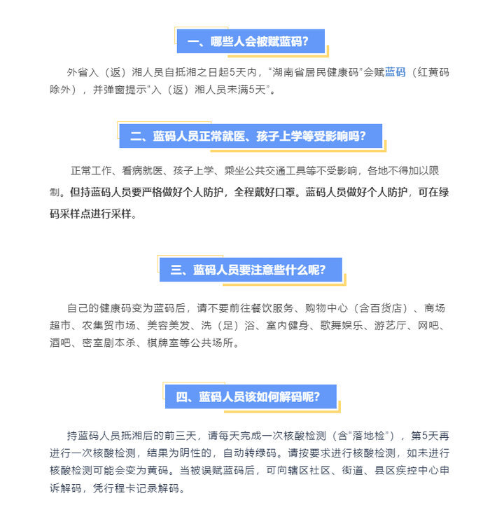
根据湖南疾控的解答,外省入(返)湘人员自抵湘之日起5天内,“湖南省居民健康码”会赋蓝码(红黄码除外),并弹窗提示“入(返)湘人员未满5天”。持蓝码人员的正常工作、看病就医、孩子上学、乘坐公共交通工具等均不受影响,并可在绿码采样点进行采样。
但健康码变为蓝码后,持蓝码人员不能前往餐饮服务、购物中心(含百货店)、商场超市、农集贸市场、美容美发、洗(足)浴、室内健身、歌舞娱乐、游艺厅、网吧、酒吧、密室剧本杀、棋牌室等公共场所。若想“恢复”绿码,持蓝码人员抵湘后的前三天,需每天完成一次核酸检测(含“落地检”),第5天再进行一次核酸检测,结果为阴性的,自动转绿码,但如未进行核酸检测可能会变为黄码。当被误赋蓝码后,可向辖区社区、街道、县区疾控中心申诉解码,凭行程卡记录解码。
湖南疾控官方解读蓝码 图片来源于湖南疾控微信公众号
消息发布后,立即引发社会关注,并产生了一定争议。
有网友认为,比起外来者居家隔离5天、落地赋黄码等举措,赋蓝码并未过度限制人员的自由流动,如上班上学、就医、搭坐公交均未受到影响,并且可以去绿码采样地做核酸,既降低了外来人员的流动风险,又不至于过于影响个人的日常生活。但也有网友表示,赋蓝码既限制入(返)湘人员出入公共场所,又不限制其正常工作,乘坐公交,显得“自相矛盾”,并质疑该举难逃“加码”嫌疑。
在网友的讨论声中,相关话题也登上微博热搜。
许多问题仍待释疑
新黄河记者注意到,湖南推出该政策后,网友们纷纷表达了可能产生的问题。有网友表示,自己若到湖南进行短途工务出差,按照湖南当地防疫政策,需要提前进行报备,并持48小时核酸阴性证明,但根据“蓝码”政策,是否需要5天都待在湖南,等待自己的蓝码变绿?这不仅影响了工作效率,其间生活成本也将增加。
也有网友表示,如果是单纯路过的货运司机,健康码是否也会变蓝?若变蓝,根据政策,前三天要一天一检,否则就有转为黄码的风险。如果司机在高速路上没有核酸检测点,要如何处理?也有网友询问,如果只在湖南待三天,出省之后,没在湖南当地做核酸,码会不会也转黄?
带着这些问题,11月25日傍晚5点,新黄河记者多次致电湖南省疾病预防控制中心,均未有人接听。随后,记者以入(返)湘人员的身份致电当地政务热线,工作人员表示,“蓝码”政策目前的确正在推行使用中。
和湖南省疾控中心的解释相符,工作人员表示,外省入(返)湘人员自抵湘之日起5天内健康码将变为蓝色,“如果是出差或面试,正常出行不会受到影响,但需要在前3天一天一检,第5天再进行一次核酸检测,均为阴性便可以解除蓝码。”
对于蓝码后人员出省,未在湖南当地做核酸,码是否会转黄,又是否需要连续待5天才可离省等问题,该工作人员表示,需按现行政策执行。
“目前政策刚实行,其他地方有无使用我们尚不清楚。”该工作人员说,“蓝码”政策或将截止到2022年12月31日。
国家卫健委:不得擅自扩大健康码应用范围
记者了解到,“蓝码”并非第一次被提及。前不久,广东省一位人大代表曾提出建议,“对未履行疫情防控个人责任如核酸应检未检人员、疫苗未全程接种人员的健康码赋予蓝码管理”。
对此,广东省卫健委公开回应称,暂不将疫苗未全程接种人员纳入蓝码管理。主要理由涉及四个方面:一是国家暂无相关政策支持;二是非全部人群都符合接种条件;三是或将增加基层负担;四是赋码判断规则复杂,需频繁调整,若调整不及时或规则判断不准确可能造成赋码错误。
值得一提的是,广东省卫健委表示,按照国务院联防联控机制综合组印发的有关规定,健康码是指新冠肺炎疫情防控期间,以个人真实身份信息和实时健康数据为基础,通过手机移动应用端等渠道申报,并按照不同场景及一定的赋码规则进行风险评估,形成的个人电子风险提示码。健康码作为便利化出行措施,各地要严格健康码功能定位,不得扩大应用范围,切实防止“码上加码”。
针对湖南对来自低风险区、持核酸阴性证明的人员赋蓝码管理,是否有“扩大应用范围”“码上加码”的嫌疑,不少网友也持不同观点。有网友指出,蓝码管理虽然比黄码“温和”,但也的确给相关人员的生活、出行增加了很多不确定性和麻烦。
新黄河了解到,今年6月24日,国务院联防联控机制就严格落实疫情防控“九不准”有关情况举行新闻发布会。会上提到,要坚决防止简单化、一刀切和层层加码等过度防疫做法,高效统筹疫情防控和经济社会发展。
在上述发布会上,国家卫生健康委疾控局副局长、一级巡视员雷正龙表示,国务院联防联控机制明确了健康码的使用管理,运行保障和信息安全等各项规定,要求各地根据不同疫情风险等级对相关人员进行精准赋码,不得“一刀切”“码上加码”。不得擅自扩大应用范围,绝不允许因疫情防控之外的因素对群众进行健康码赋码变码。


















