医生科普称洗牙感染梅毒,为什么会引发同行公愤?
「27 岁女博士疑因洗牙感染梅毒」,最近,一段来自抖音博主「医路向前巍子」的视频引起了不少关注和讨论。
认证信息显示,博主「医路向前巍子」为北京大学第一医院密云医院急诊外科医师,拥有 2400 多万粉丝。
「医路向前巍子」个人介绍截图
视频中,「医路向前巍子」分享了这样一个案例:一位 27 岁的女博士因感染梅毒向医生求助,表示自己一向洁身自好,去年体检也没有任何问题,但今年体检后收到通知,发现自己梅毒阳性,随后确诊梅毒感染。
女博士表示,自己没有献血(输血)经历,也不存在母婴传播的可能,没有做过任何医美手术,甚至没有纹过眉,但曾有在口腔诊所洗牙的经历。
因此,「医路向前巍子」认为,这名女博士很有可能是因为洗牙感染了梅毒。视频最后,他建议公众前往正规医院洗牙,并在洗牙前查血常规及传染病。
视频一经发出,引来了不少医生同行的质疑和反对。有人质疑案例真实性,认为博主夸大其词带来不必要的误解和恐慌;也有人表示从未有类似病例报告,根本不存在洗牙感染梅毒的可能。
洗牙感染梅毒?目前尚无病例报告
这段视频的核心争议点在于:洗牙到底会不会感染梅毒?
梅毒(syphilis)是由梅毒螺旋体引起的慢性、系统性性传播疾病。一般分为先天性和获得性两种,前者从母体通过胎盘传染给胎儿,后者一般通过性接触传播。此外,输入梅毒螺旋体污染的血液或血制品也可引起输血后梅毒。
「在正规医院洗牙感染梅毒,可以说是基本不可能的。」孝感市中心医院口腔科副主任徐勇刚说,「除非这个诊所完全不做消毒,上一个患者使用过的器械继续给下一个患者用。这样的黑诊所现在也很难找到了。」
根据人卫第 9 版《医学微生物学》,梅毒螺旋体不能在无生命人工培养基上生长繁殖,且对温度和干燥特别敏感,抵抗力极弱,离体后干燥 1~2 小时或 50°C 加热 5 分钟即死亡。血液中的梅毒螺旋体 4°C 放置 3 天可死亡,故血库 4°C 冰箱储存 3 天以上的血液通常无传染梅毒的风险。对化学消毒剂敏感,1~2% 苯酚处理数分钟即死亡。
那么,是否存在一些极端情况,让患者通过非性途径感染梅毒?
一篇对梅毒传播途径进行综述的论文[1]提到,在医护人员常规使用外科手套前,曾有医生在手指和鼻子出现了生殖器外梅毒病变;还有病例通过人类咬伤感染梅毒;而在婴幼儿和儿童中,存在感染者咀嚼食物进行「口对口喂养」而感染梅毒的风险。如 2022 年 4 月,一项来自中国医科大学附属第一医院的 Case Letter 报告了一名三岁男童被确诊梅毒,研究者认为可能与梅毒感染者母亲曾用预先咀嚼的食物喂养孩子有关。[3]
不过,在查阅中文和英文文献的过程中,我们暂未发现任何与洗牙或口腔有创操作相关的梅毒感染病例报告。美国 CDC 官网对梅毒的科普则明确表示,梅毒不会通过偶然接触马桶座圈、门把手、游泳池、热水浴缸、衣服或餐具等途径感染。
图源:美国 CDC 官网截图
首都医科大学附属北京同仁医院皮肤科副主任医师刘文斌介绍,在临床实际操作中,对梅毒等传染性疾病的溯源非常困难。
「在正规医院,按照正规的流程走,感染梅毒的可能性是几乎没有的。」刘文斌说,「从医学角度,很难给出 100% 确定的答案,这是一个概率问题,医生在做科普的时候不能把话说得太绝对。」
洗牙前,一定要查传染病吗?
在视频中,「医路向前巍子」还建议,应前往正规医院洗牙,并在洗牙前进行血常规和传染病检查,如有特殊情况,则需要对器械进行特殊消毒以避免交叉感染。
这一论点随后也引发了不同的讨论。
徐勇刚认为,在这个讨论中,查血常规和查传染病应该分开来分析。「查血常规一般是为了排除凝血异常问题,不过很多医院不做硬性要求,医生一般可以通过病史问询、就诊经历判断。」
而是否需要在洗牙前检查传染病,徐勇刚表示,他所在的医院目前没有这方面要求。「据我了解,很多正规口腔医院或三甲医院都没有这样的要求,因为洗牙本身就是一个安全的操作。」
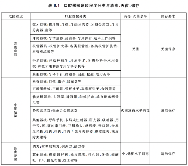
根据我国《口腔器械消毒灭菌技术操作规范》,口腔器械处理的基本原则要求,进入病人口腔内的所有诊疗器械,必须达到「一人一用一消毒和(或)灭菌」的要求。
此外,凡接触病人伤口、血液、破损粘膜或者进入人体无菌组织的各类口腔诊疗器械,包括牙科手机、车针、根管治疗器械、拔牙器械、手术治疗器械、牙周治疗器械、敷料等,使用前必须达到灭菌;接触病人完整粘膜、皮肤的口腔诊疗器械,包括口镜、探针、牙科镊子等口腔检查器械、各类用于辅助治疗的物理测量仪器、印模托盘、漱口杯等,使用前必须达到消毒。
图源:《口腔器械消毒灭菌技术操作规范》截图
「这是一个『标准预防』的概念。」徐勇刚说。所谓标准预防,是指预防性地认定病人血液,体液,分泌物,排泄物均具有传染性,需进行隔离,不论是否有明显的血迹污染或是否接触非完整的皮肤与黏膜、接触上述物质者必须采取防护措施的一种预防手段。
「包括病人的分泌物、排泄物、血液及各种医疗垃圾同样是按照这样的思路来处理。按照标准流程操作,很难通过洗牙感染疾病。」徐勇刚说,「也不存在因为患者有感染性疾病,而对器械进行特殊消毒。都是按照标准流程进行。」
不过,也有人表示,在部分三甲医院或正规口腔医院就诊时,医生要求操作前进行传染病检查。对于这样的情况,徐勇刚表示,这主要是为了减少医生的临床暴露风险:「如果特殊情况,医生在操作上会更加注意。但查与不查,对患者的安全性影响不大。」
视频医生道歉,科普需要实事求是
2023 年 2 月 8 日,「医路向前巍子」账号更新视频,回应争议:「确实此前的表述不太严谨,向大家表示道歉。」
「医路向前巍子」在视频中说,自己请教了一些口腔科同行:「第一,洗牙感染梅毒的可能性是极小的;第二,洗牙前一般是不需要验血的……通过这次事件,我认真反思,接受新老朋友的批评。后面的科普,选题和医学知识会和同行请教,和更多老师学习。」
视频来源:医路向前巍子
同时,「医路向前巍子」账号中此前的「27 岁女博士疑因洗牙感染梅毒」视频已被删除。
不过,在搜索过程中,我们发现,像这样的「因洗牙感染梅毒」的视频,并不只有这一个。
图源:视频截图
「舆情有时候可以反过来作用现实,甚至影响临床的操作。」徐勇刚说,「如果公众因为这样的科普产生担忧,医院也有可能增加查血常规和传染病的环节,不仅增加就医成本,也可能造成没有必要的医疗资源浪费。」
不可否认,视频中建议前往正规医院就诊的意图是好的。但是,这样不严谨的科普同样可能引发公众不必要的焦虑、恐慌,甚至让公众对有益的、正规的医疗技术产生抵触心理。
一些网友评论截图
「做科普,或者说做媒体,都有一个通病:不吸引人眼球的东西没有人关心。这是事实。」刘文斌说,「如果你的内容不绝对、你的语气不肯定,读者对你也会有怀疑的态度。但在医学领域,了解得越深入,越会发现,很多事情都不能说得太绝对。」
刘文斌认为,医学科普最重要的是坚持实事求是的原则。「我本身也做科普,我的底线是,你的标题可以稍微起得吸引眼球一些,但内容一定要实事求是,足够科学。」




















